医学院公共健康医学中心和生命分析化学国家重点实验室吴稚伟教授课题组在引起手足口病的EV71病毒研究中获得重要发现。研究成果“Exosome-mediated miR-146a transfer suppresses type I interferon response and facilitates EV71 infection”于2017年9月25日在线发表在一流学术期刊PloS Pathogens上。
外泌体(exosomes)是一种由细胞分泌的膜性囊泡小体, 含有宿主蛋白和核酸,特别是小RNAs。许多证据表明, 外泌体作为一种特殊的细胞间信息传递系统,不仅影响细胞的生理状态, 而且与多种疾病的发生与发展密切相关。一些研究表明,病毒感染后宿主细胞所分泌的外泌体能够携带病毒或细胞内的生物活性分子进而对临近细胞的生理功能进行调控。

图1. EV71复制上调外泌体分泌

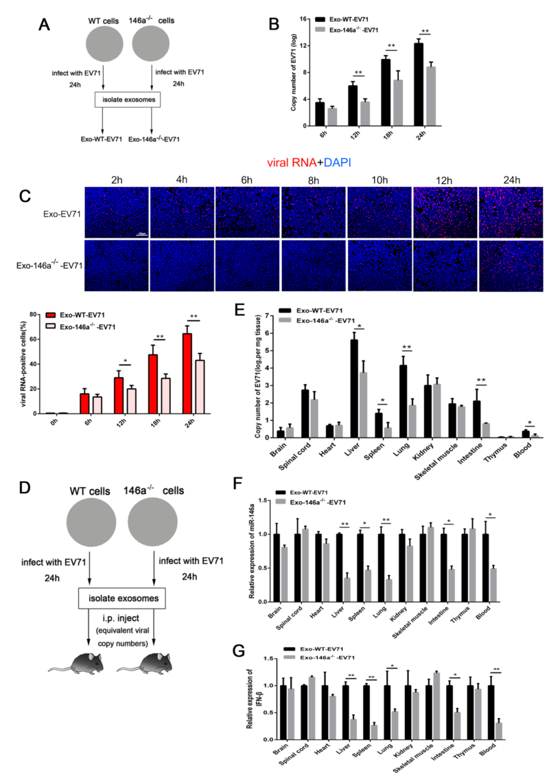
图2. 外泌体内含的病毒基因和miR-146a能够被传递给其它细胞或组织,并发挥生物学功能
肠道病毒71型(EV71)是引起婴幼儿手足口病(hand-foot and mouth disease;HFMD)最主要病原体之一,在部分患儿中可引起心肌炎、肺水肿、无菌性脑膜炎等并发症。个别重症会导致患儿死亡。EV71的病理机制不清,且缺乏有效药物和临床干预手段。在本研究中我们发现,EV71病毒复制能够导致宿主细胞外泌体分泌增多,其机制主要是通过降低干扰素诱导因子BST2/Tetherin的表达来实现。同时,我们发现,宿主细胞分泌的外泌体中包含有病毒RNA以及高度富集的宿主细胞编码的miR-146a。进一步研究发现,外泌体中富集的miR-146a在进入受体细胞后,能够通过靶向结合TRAF6, IRAK1以及STAT1 mRNA从而显著抑制胞内干扰素通路的激活,为EV71 病毒在胞内复制创造有利的环境。本研究证实, EV71病毒通过借助宿主细胞分泌外泌体这种机制,将病毒基因组以及宿主细胞miR-146a富集到外泌体中,能够逃避机体外环境的免疫监视,同时导致被感染细胞的天然免疫受到抑制,为病毒的有效传播感染以及复制提供了有利环境,进一步揭示了病毒在长期进化中所具备的抵抗宿主免疫监控及免疫反应的能力。同时,该研究还揭示了RNA病毒可能通过外泌体途径进行跨种传播,有助于我们进一步研究近年来频繁发生的病毒人畜传播现象。

图3. 病毒基因借助外泌体miR-146a抑制宿主天然免疫,辅助其复制的机理
该课题由国家重点研发计划,江苏省科技厅产学研基金和国家自然基金资助,凯发k8官网吴稚伟课题组与凯发k8官网儿童医院金玉教授课题组合作完成。论文第一作者为医学院博士生傅昱轩,通讯作者为吴稚伟。
(医学院 科学技术处)