近日,现代工学院宋玉君教授课题组制备了一种用于小细胞外囊泡(sEV)分离的磁性胶体抗体,并将其应用于sEV的快速分离及卵巢癌的诊断当中。
小细胞外囊泡(sEV)是一种由磷脂双分子层膜包裹的,直径介于30–200 nm的细胞外囊泡,包括肿瘤细胞、内皮细胞、免疫细胞、血小板等多种细胞均可分泌。越来越多的研究表明,细胞外囊泡作为体内细胞间远程通信的一种手段,内包含丰富的DNA、RNA和蛋白质等物质。尤其对肿瘤细胞分泌的细胞外囊泡而言,其中包含多种癌症特异性的蛋白质及核苷酸(mRNA,microRNA,以及 DNA 片段),可作为癌症早期诊断、预后和治疗监测的循环生物标志物,是液体活检重要的研究对象。然而,现有的sEV纯化手段,包括超速离心法、超滤和尺寸排阻色谱法、聚乙二醇沉淀法和免疫磁珠分离法等,均存在不同程度的回收率低、耗时长及价格昂贵等问题,极大的限制了sEV在临床诊断中的应用。

图1.(A)核?壳结构磁性印记材料(MCAs)的制备流程图;(B)MCAs用于细胞外囊泡的识别及可视化分析流程图
为了提高sEV的分离检测效率,该研究工作利用表面印迹法制备了一种sEV人工磁性胶体抗体(artificial magnetic colloid antibodies,MCAs),并将其用于细胞培养液及血浆中sEV的快速识别及分离(如图1)。sEV人工抗体制备简单,使用方便且可重复利用,具有很高的实用价值。以磁性纳米粒子(Fe3O4@SiO2,MNPs)为载体内核,以sEV为模板,通过有机硅烷单体聚合,构建识别壳层(如图2)。制备得到的MCAs表面具有sEV三维印迹凹槽,可通过形状和大小高效识别及结合sEV。在细胞培养基和稀释血浆中,MCAs在均表现出与sEV良好的亲和力。同时,有机二氧化硅识别层优良的稳定性,赋予了MCAs重复利用的能力,大大降低了sEV的分离分析成本。此外,sEV在MCAs表面的富集,有助于进一步对sEV表面的蛋白标志物进行分析。通过将MCAs分离与体积条形图芯片技术(MV-chip)结合,可对sEV表面的蛋白标志物进行定量,并用于疾病的诊断当中。

图2. MCAs制备流程图。MNPs(A)和sEV(B)的透射电镜图;(C)sEV粒径分析;(D)MNPs,(E)sEV-MNPs复合物,(F)在sEV-MNPs复合物表面形成一层二氧化硅识别层,(G)超声除去模板sEV,得到MCAs
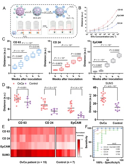
使用MV-chip对人卵巢癌(OvCa)异种移植小鼠模型血浆中的sEV进行检测,发现sEV表面蛋白标志物物的表达与肿瘤体积表现出极强的相关性(Pearson's r=0.906(CD63)、r=0.915(CD24)和r=0.926(EpCAM))。通过研究卵巢癌患者和健康人来源血浆中sEV表面蛋白标志物的表达,发现OvCa患者血浆样本中sEV表面EpCAM和CD24水平显著高于健康人对照组。受试者工作特征(ROC)曲线分析结果显示,使用MV-chip检测多个特异性sEV标志物可有效区分OvCa患者,为促进OvCa的床边诊断发展提供有力的支持。

图3. 集成微流控芯片(MV-chip)对sEV的分析
相关成果以“Magnetic Colloid Antibodies Accelerate Small Extracellular Vesicles Isolation for Point-of-Care Diagnostics”为题发表在Nano Letters杂志上。凯发k8官网现代工程与应用科学学院的宋玉君教授为该研究工作的通讯作者,博士生杨婧婧为本论文的第一作者,凯发k8官网市第一医院何帮顺教授提供了医学支持。该研究工作得到了国家自然科学基金,国家重点研发计划,江苏省双创计划等项目的资助。