亚洲南部高耸的喜马拉雅-喀喇昆仑山及其南边深陷的阿拉伯海-孟加拉湾,组成了地球表层高程差最大的地形地貌。特殊的地形地貌影响着大气环流型式和大江大河发育,孕育了独有的亚洲季风气候和河流水系格局。长期以来,关于喜马拉雅-喀喇昆仑山脉生长与阿拉伯海-孟加拉湾的形成,吸引着国内外诸多科学家,并取得不少研究进展。然而,关于喜马拉雅-喀喇昆仑山系隆升、印度河演变、阿拉伯海沉积以及季风气候变化等重要科学问题,没有获得一致认识,亚洲南部地貌起源与演变还有诸多不解之谜。最近,地理与海洋科学学院鹿化煜教授课题组结合在阿拉伯海大洋钻探(ODP)获得的宝贵样品,研究喜马拉雅-喀喇昆仑山与阿拉伯海演变过程, 揭示了亚洲南部山脉-流域的起源和演化,揭示了喜马拉雅-喀喇昆仑山和阿拉伯海体系演变过程,受到同行专家的高度肯定。
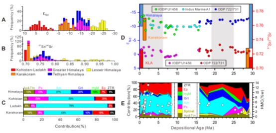
亚洲季风降水侵蚀着喜马拉雅-喀喇昆仑山地表物质,并经印度河传输,沉积到阿拉伯海(图1)。水深超过3000米的阿拉伯海堆积着上千米的沉积物。这些沉积序列是揭示喜马拉雅-喀喇昆仑山生长和侵蚀演化的重要记录。基于这一认识,鹿化煜教授、冯晗同学等对采自3000米水下的沉积物进行了仔细研究,测试了沉积物中锆石的铀-铅年龄分布、沉积物全样锶-钕元素同位素值,以及沉积物中磷灰石的裂变径迹年龄并进行了重矿物组合分析(图2, 图3),其中,抗风化强的锆石铀-铅年龄谱和锶-钕元素同位素值可较好指示沉积物的源区,比如,沉积物是来自于喀喇昆仑山、还是喜马拉雅山,并可与重矿物组合对比和互检;磷灰石的年龄可以估计山脉的侵蚀速率、可检验海底沉积物的年代。他们结合前期大洋钻探沉积物序列可靠的年代结果,发现亚洲南部印度河水系格局在渐新世中晚期(老于2700万年)已经形成;从那时开始,喀喇昆仑-喜马拉雅地表被侵蚀的物质通过河流传输,堆积在阿拉伯海甚至于北印度洋,并持续至今,表明亚洲南部的地形和季风气候,那时可能已经初步形成。同时,结合已有的沉积记录和认识,他们发现喜马拉雅-喀喇昆仑山渐新世晚期以来的侵蚀过程主要受到全球气候变化的控制,与物源变化的关系不大。他们从海洋沉积记录研究山脉生长的思路、以及利用深海沉积物堆积稳定、年代准确等优势开展,使得这项研究具有很强的创新性,论文得到了多位审稿人肯定。
在2015年,博士生冯晗同学赴日本采集到保存的阿拉伯海沉积物钻探样品,随后,研究团队在凯发k8官网、美国亚利桑那大学完成了实验室测试。研究过程中,得到我校陈骏院士、王颖院士以及美国亚利桑那大学Barbara Carrapa教授、路易斯安那州立大学Peter D. Clift教授的指导和支持,我校地理与海洋科学学院张瀚之博士帮助完成了锆石年代的测试。由于研究技术路线先进,数据精确可靠,在重要学术刊物《Geology》发表了以博士生冯晗同学为第一作者、鹿化煜教授为通讯作者的论文“Erosion of the Himalaya-Karakoram recorded by Indus Fan deposits since the Oligocene”。
这项研究得到了国家自然科学基金委委员会基础研究中心项目、重大项目课题和创新研究群体项目的联合资助。

图1. 研究区地形地貌图和沉积物序列。1A 亚洲南部喜马拉雅-喀喇昆仑山-阿拉伯海地形地貌;1B 印度河流域地貌和地表岩石性质;1C 国际大洋钻探计划(ODP)、国际大洋发现计划(IODP)在阿拉伯海、北印度洋的钻探点位;1D 国际大洋钻探计划ODP 722和 ODP 731钻探点获得的沉积物序列,是本研究的重点样品。

图2. 深海沉积物样品的钕(2A)和锶(2B)同位素分布、重矿物组合(2C)以及钕、锶同位素(2D)和重矿物组合(2E)随时间变化序列。

图 3. 深海沉积物样品的磷灰石裂变径迹年龄分布。裂变径迹年龄显示,磷灰石冷却到沉积在阿拉伯海,其滞后时间大约为3-6 百万年。指示相对稳定的剥蚀速率。
论文信息: Han Feng, Huayu Lu, Barbara Carrapa, Hanzhi Zhang, Jun Chen, Ying Wang, Peter D. Clift. 2021. Erosion of the Himalaya-Karakoram recorded by Indus Fan deposits since the Oligocene. Geology, Volume 49, June, 2021, 116826.
论文链接:https://pubs.geoscienceworld.org/gsa/geology/article-abstract/doi/10.1130/G48445.1/600703/Erosion-of-the-Himalaya-Karakoram-recorded-by?redirectedFrom=fulltext
论文号码: DOI:10.1130/G48445.1