生命科学学院,医药生物技术国家重点实验室张峻峰和董磊教授团队在高盐饮食抗肿瘤机制研究中取得重要进展,研究成果以“ High-salt diet inhibits tumour growth in mice via regulating myeloid-derived suppressor cell differentiation”为题于2020年4月7日在Nature Communications上在线发表(https://doi.org/10.1038/s41467-020-15524-1)。成果发表后迅速引起了国内外的广泛关注,被认为是该领域的颠覆性发现。Nature 旗下的肿瘤研究论坛,Nature Research Cancer Community 邀请撰写研究背后的故事“Behind the Paper”,故事以“Rubbing salt into the tumour?”为题在线发表(https://cancercommunity.nature.com/channels/465-behind-the-paper/posts/65152-rubbing-salt-into-the-tumor)并被选为网站亮点文章。新华网海外版和中国网海外版报道了该发现并被其它多家海外媒体和自媒体。国内有数十家科技相关媒体和自媒体刊发或转载了相关的报道,在今日头条、微博和微信公众号等媒体平台上引起了广泛关注和热烈讨论。
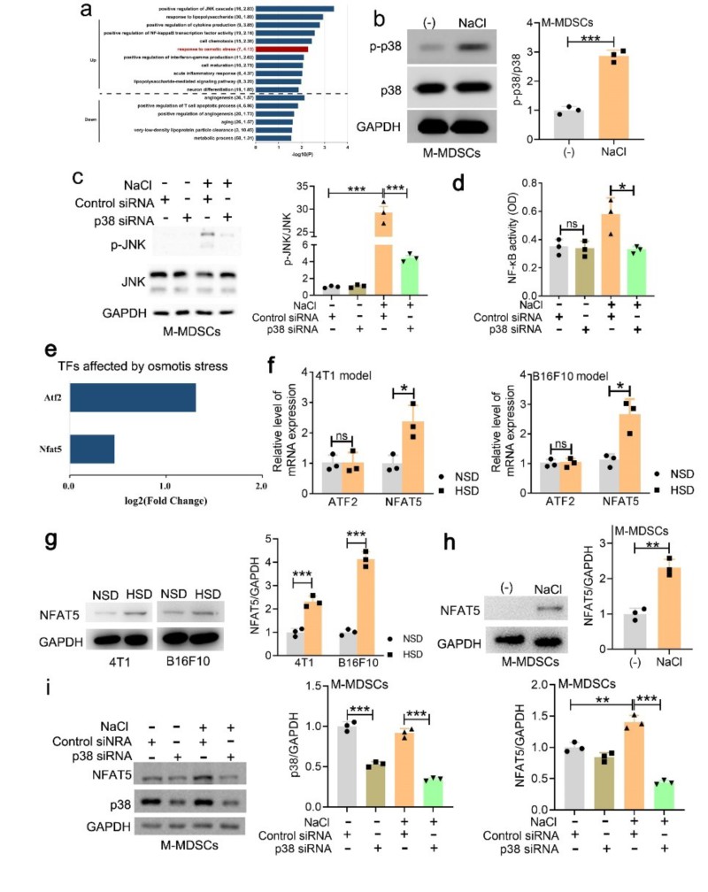
高盐饮食会增加自身免疫性疾病的风险,而免疫失调在癌症的发展中起着关键作用。然而,高盐饮食(HSD)与癌症发展之间的关系仍不清楚。董磊课题组首次揭示了在荷瘤小鼠模型中,与对照组相比较,高盐饮食(HSD)能显著抑制肿瘤的生长(图1)。该课题组的研究揭示HSD增加了肿瘤组织局部的氯化钠浓度,导致渗透压升高,降低了骨髓来源的免疫抑制细胞(MDSCs)的增殖所需的细胞因子的生成以及MDSCs在血液、脾脏和肿瘤中的积累。MDSCs可分为两种类型:单核-MDSC(M-MDSCs)和粒细胞-MDSCs(PMN-MDSCs),二者通过不同的机制发挥免疫抑制功能,促进肿瘤的生长。高盐选择性地在肿瘤组织中积累导致上述两种类型MDSCs的表型发生改变:M-MDSCs继续向下游分化为抗肿瘤型巨噬细胞;PMN-MDSC从促肿瘤表型向抗肿瘤表型转变,进而重新激活T细胞的抗肿瘤作用。该课题组进一步研究发现,高盐饮食能够增强PD-1抗体的肿瘤免疫治疗效果。最后,该课题组还发现P38/MAPK-NFAT5调控轴在HSD诱导的M-MDSC向抗肿瘤巨噬细胞分化过程中发挥重要作用(图2)。

图1 高盐饮食发挥抗肿瘤作用。

图2 高盐饮食通过激活P38/MAPK-NFAT5调控轴促进M-MDSCs向抗肿瘤巨噬细胞分化。
这一项研究详细揭示了高盐饮食对肿瘤免疫的作用以及详细机制,结果提示,在肿瘤特殊的病理生理条件下,高盐饮食也许能够通过协助增强抗肿瘤免疫反应,提高免疫疗法的抗肿瘤效果。
澳门大学中华医药研究院,中药质量研究国家重点实验室是该工作的合作单位。生命科学学院贺威和徐金芝两位博士研究生为该论文的共同第一作者。
课题组网站:https://jfzhang.www.bxgxc9.com