近日,凯发k8官网魏辉教授团队报道了纳米酶助力女性生殖健康的新进展。据统计,全世界约75%的妇女在一生中至少患过一次念珠菌性阴道炎;更严重的是,5-8%的妇女会经历复发。目前临床上的治疗药物主要包括克霉唑等。然而,长期使用此类药物不仅会损伤阴道粘膜的正常组织和细胞,而且会破坏阴道微环境,増加了临床治疗的难度。
研究表明,活性氧(ROS)已被广泛应用于抗感染研究。纳米酶具有催化产生ROS的能力,在生物医学领域得到了广泛应用。一些研究表明,具有类过氧化物酶活性(POD)的纳米酶可以催化产生羟基自由基(?OH),具有较高的抗菌活性。因此,本研究设计出一种纳米酶-阴道用乳酸杆菌透明质酸水凝胶(FeLab)。在感染部位,病原菌会分泌透明质酸酶降解透明质酸而释放出乳酸杆菌和纳米酶。一方面,乳酸杆菌可以产生乳酸和H2O2降低阴道的pH;另一方面,纳米酶可以在酸性条件下充分发挥类POD活性,催化H2O2产生?OH用于杀死白色念珠菌,即可实现同时杀灭白色念珠菌和调节阴道微环境的目的(图1)。

图1. 纳米酶-益生菌水凝胶治疗念珠菌性阴道炎的原理示意图。
通过建立白色念珠菌感染的小鼠念珠菌性阴道炎模型,评估FeLab的抗真菌性能。与克霉唑栓剂相比,经FeLab和克霉唑治疗的小鼠阴道灌洗液中白色念珠菌的细胞活力均显著降低。然而,通过阴道病理学切片染色发现,FeLab治疗组阴道角化、粘膜炎症细胞浸润明显低于克霉唑处理组,说明FeLab所释放出的乳酸杆菌产生的H2O2和乳酸有利于rGO@FeS2纳米酶催化产生大量的?OH,就地杀死白色念珠菌,从而最大限度减少了?OH对阴道黏膜的损伤(图2)。

图2. 纳米酶-益生菌水凝胶对念珠菌性阴道炎的体内抗真菌作用。
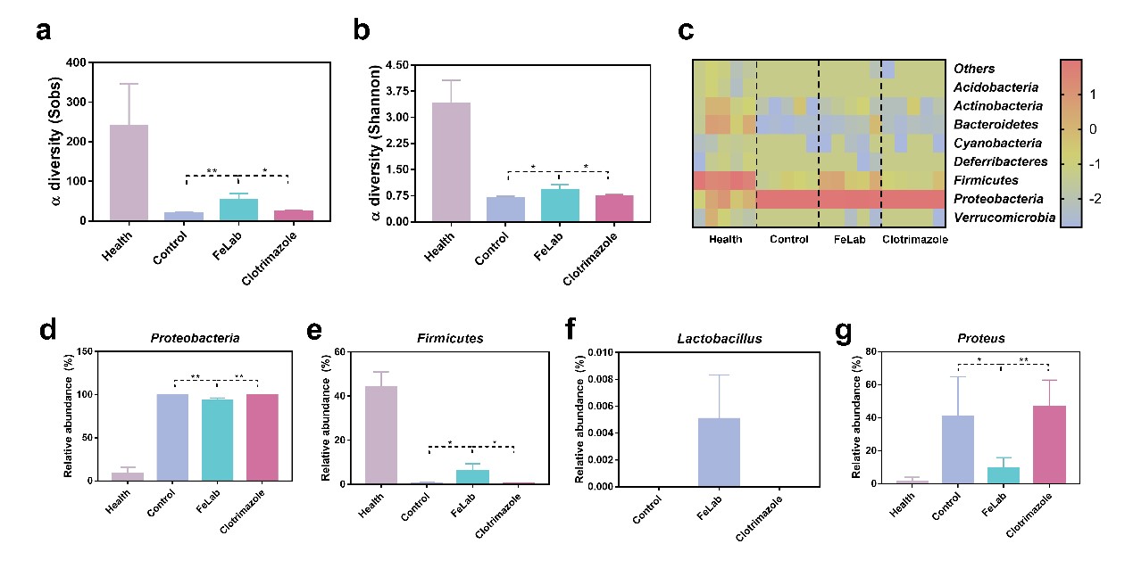
基于FeLab优异的抗真菌活性,通过对阴道灌洗液样品进行测序分析显示,与克霉唑相比,FeLab治疗显著改善了念珠菌性阴道炎小鼠的阴道微生物群:增加细菌和真菌多样性、提高乳酸杆菌的相对丰度、降低变形杆菌的相对丰度等(图3),塑造了一个相对健康的阴道微环境,有利于提高阴道抵御各种病原微生物侵袭的风险,进而降低念珠菌性阴道炎的复发。

图3. 纳米酶-益生菌水凝胶对念珠菌性阴道炎小鼠阴道微生物群的调控作用。
总之,本研究开发了具有类POD活性和阴道微环境调节作用的纳米酶-益生菌响应性水凝胶,以杀死白色念珠菌和调控阴道微生物群平衡,对念珠菌性阴道炎具有良好的治疗效果并能够降低该疾病的复发。该研究成果将为新型纳米酶的理性设计提供有益指导,推进纳米酶-益生菌水凝胶在生物医学领域的使用,显示出强大的临床转化前景。
凯发k8官网现代工程与应用科学学院博士生魏艮为该论文的第一作者,魏辉教授为论文的通讯作者。相关成果于2023年5月17日,以“A probiotic nanozyme hydrogel regulates vaginal microenvironment for Candida vaginitis therapy”为题发表在《Science Advances》期刊上。
论文链接:https://www.science.org/doi/10.1126/sciadv.adg0949