凯发k8官网医学院附属鼓楼医院生殖医学中心孙海翔教授、丁利军研究员团队,联合上海交通大学医学院附属第九人民医院(上海精准医学研究院)卞迁教授团队、凯发k8官网医科大学生殖医学与子代健康全国重点实验室李朝军教授团队,经过五年的合作研究发现颗粒细胞甲羟戊酸代谢通路是卵母细胞成熟的关键调控因素,伴随年龄增长颗粒细胞甲羟戊酸通路异常降低是衰老卵母细胞减数分裂缺陷和非整倍体增加的重要原因,补充甲羟戊酸代谢中间产物减少衰老引起的卵母细胞非整倍体,提高衰老卵巢的生育功能,为改善卵巢衰老导致的生育力下降提供了系列靶点和干预策略。
随着我国经济社会的快速发展,女性婚育明显延迟,高龄女性(超过35岁)生育需求显著增加。与小于35岁女性相比,高龄女性更易出现不孕、流产、死胎等风险,子代出生缺陷率显著增加,其主要原因是高龄女性卵母细胞减数分裂异常和非整倍体比例增加,33岁女性卵母细胞非整倍体率接近60%。因此,阐明卵巢衰老导致卵母细胞减数分裂缺陷和非整倍体的机制是改善高龄女性生育力的基础。
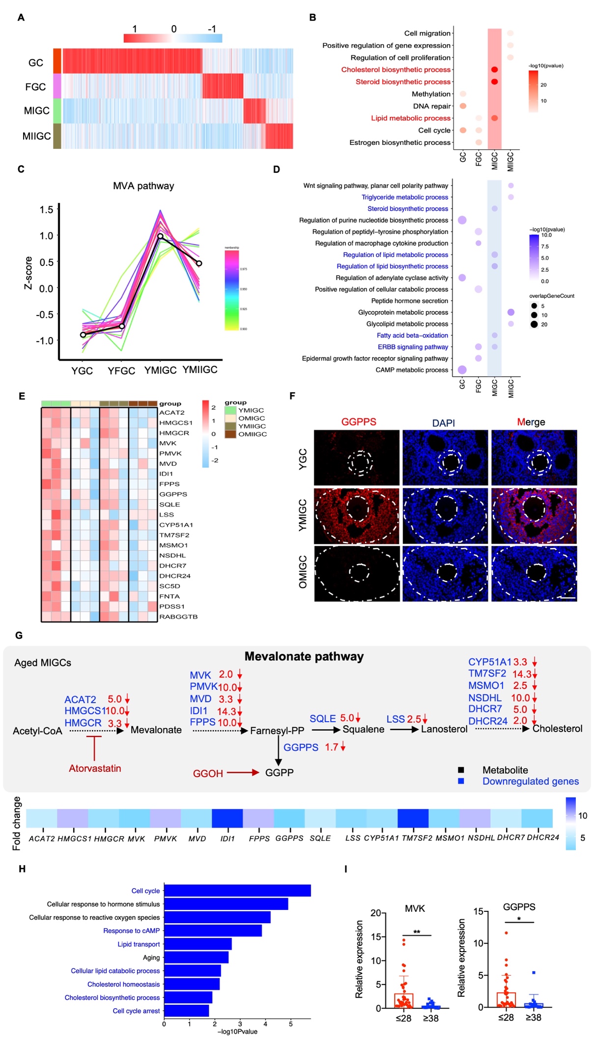
本研究中,联合课题组利用微量卵母细胞转录组测序和Hi-C等技术,解析了年轻(6周龄)和生殖衰老(10月龄)小鼠不同减数分裂阶段(生长期(GV期)、充分生长期(FGV期),第一次减数分裂中期(MI期)、第二次减数分裂中期(MII期))卵母细胞基因表达和染色质结构变化,发现衰老导致MI期卵母细胞染色质压缩异常和减数分裂相关基因表达异常。进一步,比较了年轻和生殖衰老小鼠不同减数分裂阶段卵母细胞周围颗粒细胞基因表达模式变化,发现伴随卵母细胞减数分裂恢复,年轻小鼠颗粒细胞内从头合成胆固醇的甲羟戊酸(Mevalonate, MVA)代谢通路基因表达剧烈增加,而衰老小鼠颗粒细胞中甲羟戊酸代谢通路的关键基因表达均显著下调(图1),提示颗粒细胞甲羟戊酸代谢通路调控卵母细胞减数分裂进程,其表达异常与衰老卵母细胞减数分裂缺陷和非整倍体增加密切相关。

图1:生殖衰老小鼠MI期COCs中颗粒细胞甲羟戊酸代谢通路异常降低
为验证上述推测,联合课题组在卵丘-卵母细胞复合体(COCs)成熟培养过程中添加阿洛伐他汀(Atorvastatin, ATO),阻断颗粒细胞甲羟戊酸代谢,COCs来源卵母细胞第一极体(Pb1)排放率降低、纺锤体和染色体异常比例增加、非整倍体率显著升高。更重要的是,阿洛伐他汀对无颗粒细胞包裹的卵母细胞(DOs)的成熟没有影响。而在衰老小鼠COCs成熟培养基中添加10 μM甲羟戊酸代谢中间产物香叶基香叶基醇(GGOH ),可以激活颗粒细胞甲羟戊酸代谢通路,改善衰老小鼠COCs来源卵母细胞减数分裂进程,显著降低卵母细胞非整倍体率。给予高龄雌鼠(9月龄)体内注射4mg/kg/d GGOH一个月后,实验组雌鼠卵巢指数和各级卵泡数量显著增加,超数排卵的卵母细胞减数分裂缺陷率和非整倍体率显著降低;与正常公鼠交配后,实验组雌鼠获得更多的健康后代,表明激活衰老小鼠颗粒细胞甲羟戊酸代谢,能够提升高龄雌鼠的卵巢功能储备和生育力。
为了解析颗粒细胞甲羟戊酸通路调控卵母细胞减数分裂进程的机制,联合课题组进一步采用甲羟戊酸通路不同阶段抑制剂处理年轻COCs,结果显示采用法尼基焦磷酸合成酶(FPPS) 抑制剂(FTI-227)和香叶基香叶基焦磷酸合成酶(GGPPS)抑制剂(GGTI-298)抑制颗粒细胞异戊二烯化修饰,降低卵母细胞第一极体排放率,显著增加纺锤体/染色体异常比例;而颗粒细胞胆固醇合成抑制剂(ZAA)则无显著影响。进一步分析了颗粒细胞转录组数据,发现LHR/EGF信号与甲羟戊酸通路相关基因表达密切相关,GGOH处理显著增加颗粒细胞LHR/EGF信号表达;他汀处理显著抑制颗粒细胞LHR/EGF信号。以上结果证实颗粒细胞甲羟戊酸代谢通路通过异戊二烯化修饰影响LHR/EGF信号,从而调控卵母细胞减数分裂进程和整倍性。
本研究揭示了颗粒细胞甲羟戊酸代谢通路通过异戊二烯化修饰调控EGF信号影响卵母细胞减数分裂进程的机制,衰老颗粒细胞甲羟戊酸代谢异常导致卵母细胞减数分裂缺陷和非整倍体增加,证实补充甲羟戊酸代谢中间产物可以显著改善高龄小鼠卵母细胞质量和生育力,为辅助生殖临床改善高龄女性生育力提供了新方案(图2)。

图2:衰老颗粒细胞MVA代谢异常导致卵母细胞减数分裂缺陷、非整倍体机制模式图
该研究成果以"颗粒细胞甲羟戊酸代谢通路异常导致卵母细胞减数分裂缺陷和非整倍体(Granulosa cell mevalonate pathway abnormalities contribute to oocyte meiotic defects and aneuploidy)"为题发表于《自然 衰老》(Nature Aging)杂志。
凯发k8官网医学院附属鼓楼医院生殖医学中心博士后刘传明,上海交通大学医学院附属第九人民医院(上海精准医学研究院)博士后左武,凯发k8官网医学院附属鼓楼医院生殖医学中心颜桂军教授、王珊珊副研究员为该论文共同第一作者,凯发k8官网医学院附属鼓楼医院生殖医学中心丁利军研究员、孙海翔教授,上海交通大学医学院附属第九人民医院(上海精准医学研究院)卞迁教授,凯发k8官网医科大学生殖医学与子代健康全国重点实验室李朝军教授为论文共同通讯作者,同时受到中国科学院动物研究所王震波教授和凯发k8官网医学院附属鼓楼医院妇产医学中心胡娅莉教授的支持和帮助。本研究受到国家重点研发计划(2018YFC1004701,2018YFC1004703),国家自然科学基金(82201830, 31801056, 31970585, 31530046), 江苏省科技计划(BE2018602)和凯发k8官网医科大学生殖医学国家重点实验室自主课题(SKLRM-2022D2)的资助。
基于以上原创性研究成果,经过医院学术委员会和医学伦理委员会审查,凯发k8官网鼓楼医院生殖医学中心孙海翔教授团队正开展添加甲羟戊酸代谢中间产物改善高龄不孕患者卵母细胞质量和胚胎发育的单中心随机对照临床研究,研究成果将进一步造福广大高龄不孕不育患者。